活動一、永續城鄉:認識永續旅遊
| (一)教師說明與引導思考<何謂永續旅遊?>之教材簡報 | ||
|
|
||
| (二)教師說明與引導思考永續旅遊後,學生應用與思考,請學生練習選定一個旅遊景點,說明該景點的永續意涵,以此確認學生理解,以下為學生回答作品呈現: | ||
|
||
| (三)教師設計Kahoot確認同學對永續旅遊的理解 | ||
![]() |
||
|
(四)教師設計任務指示說明引導學生以<何謂永續旅遊?>為題錄製英語短片,提供英語句型鷹架等促進學生跨語言學習 授課資料雲端連結:https://drive.google.com/drive/u/1/folders/1g8gigiWt3tzw6TXaKb20SC7O7vGj-Bxc 線上學習單(教師引導說明): Part One: Write your script first: Step 1: Explain What Sustainable Tourism Is
Step 2: Explain the Benefits of Sustainable Tourism
Step 3: Describe How to Practice Sustainable Tourism (What can we do?)
Your script for recording:
Revised version: Part Two:
|
||
| (五)學生錄製影片說明何謂永續旅遊,並邀請國外學生觀看影片回應給予回饋 | ||
![]() |
活動二、我們開了一間永續旅行社之「行程設計(一)—問卷製作與資料蒐集」
| (一)小組製作問卷並各組討論與分享報告問卷分析結果 | ||||
![]() |
||||
|
(二)教師引導小組規劃永續旅遊行程之線上學習單與說明 授課資料雲端連結:https://docs.google.com/document/d/1C7iERkLf9iQb8qWLtgCcEhR2zvPB-Fsn0Zg_ufckRsQ/edit?usp=sharing |
||||
![]() |
||||
| (三)日本高校學生分享訪台前旅遊行程規劃,我們學生則在Padlet給予對方回饋 | ||||
![]() |
||||
| (四)學生規劃永續旅遊路線的資料收集區,利用Padlet小組討論與整理 | ||||
|
活動三、我們開了一間永續旅行社之「行程設計(二):行程規劃——規劃永續路線與SDGs任務」
| (一)小組著手進行永續路線行程與SDGs任務規劃設計 | ||||
|
||||
| (二)學生依教師引導,利用Book Creator製作永續旅遊規劃英語電子書 | ||||
![]() |
活動四、我們開了一間永續旅行社之「城市探索聽我說」
| (一)學生利用Reading Coach進行英語口說評測結果 | ||||||
![]() |
||||||
| (二)學生製作永續旅遊規劃英語電子書成果作品 (Book Creator與Canva) | ||||||
|
|
||||||
| (三)學生與日本兩校學生進行訪台前的線上Padlet討論(學生並製作簡報或影片分享交流)與同步的視訊交流與分享電子書作品說明永續行程規劃,進行QA問答 | ||||||
Padlet連結:https://padlet.com/t520/shimizu-minami-class-3-nhsh-112-26lx4zdxoz1i92rm
日方學生製作影片作品擷取:(靜岡地區景點行程)
|
活動五、跨國SDGs探索任務——線上與實地的永續實踐
| (一)日本富士高校與清水南高校學生實際來台入校交流,行政端支持整合強化課程推行,策畫與設計第二外語成果展活動,成果展以本校課程方案「永續旅遊」為主軸,學生除了製作相關成果,並帶領日本來訪學生一同參展與互動,並於活動結束後完成參展回饋問卷,完整學習歷程。 | ||||
|
第二外語成果展設計Kahoot線上遊戲活動與連結:
帶領日本來訪高校學生一同參展與進行Kahoot遊戲互動認識永續旅遊,營造互動氛圍
第二外語成果展參展學生展出任務之說明與引導:
第二外語成果展參展問卷設計與回饋 問卷連結:https://docs.google.com/forms/d/e/1FAIpQLSfSapuH3326JHuVkmeihiINuR2AY4jcOfrCREEvoXcAqFQEDg/viewform
|
||||
| (二)本校學生帶領日本富士高校與清水南高校走訪臺北進行城市探索,實際體驗學生所設計永續旅遊的路線與行程規劃 (包含參訪永續歷史議題景點、搭乘綠色運輸與永續購物等等) | ||||
|
||||
| (三)以上永續旅遊之城市探索活動,搭配以Padlet設計SDGs任務,帶日生一同共學探究永續議題 | ||||
|
日方學生與本校學生於Padlet回答SDGs任務:
|
||||
| (四)日方學生訪台結束後(返國後),教師引導學生進行永續旅遊進行後的反思討論(學生並製作簡報分享交流),教師提供英語句型結構促進跨語言的學習使用 | ||||
|
日方學生訪台結束後(返國後),學生與日本學生進行行程結束後的視訊交流,一同進行反思
|
||||
| (五)日本高校學生於入校訪台活動結束返國後,亦利用影片錄製方式進行永續旅遊心得回饋與反思,並上傳至Padlet與本校學生進行交流 | ||||
![]() |
||||
| (六)設計活動後反思問卷評量,評估國際素養習得能力 | ||||
|
課程執行後對學生進行本課程國際素養與議題實質內涵習得回饋問卷表單
|
【課程方案後續延伸活動】:
本校辦理114年度日本SDGs永續教育國際旅行,入校與日本交流學校互訪交流與日本學生一同進行永續議題討論,並於出訪前的行前課程進行永續議題討論資料與學習單。
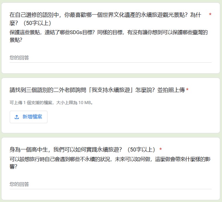
| (一)出訪前的行前課程進行永續議題討論:主題學習單與學生簡報製作 | ||||
|
|
||||
| (二)國際教育旅行活動出訪期間,與日本交流學校(清水南高校)與日本學生一同進行永續議題討論,融入永續旅遊概念 | ||||
|
||||
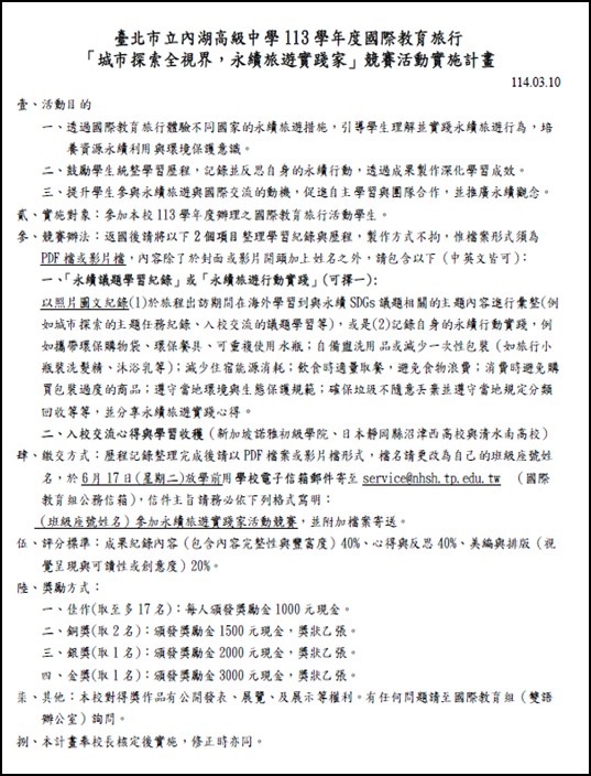
| (三)配合課程方案「永續旅遊」,舉辦國際教育旅行「城市探索全視界,永續旅遊實踐家」競賽活動,結合國際交流活動鼓勵參與學生實踐永續旅遊精神之外,結合永續議題整理記錄學習歷程,並展示得獎作品。 | ||||
|
得獎學生作品頁面擷取:
|
【其他活動紀錄】:
| (一)與交流學校(圖例為日本富士高校與清水南高校)教師進行視訊會議跨境共備交流課程討論 | ||
|
|
||
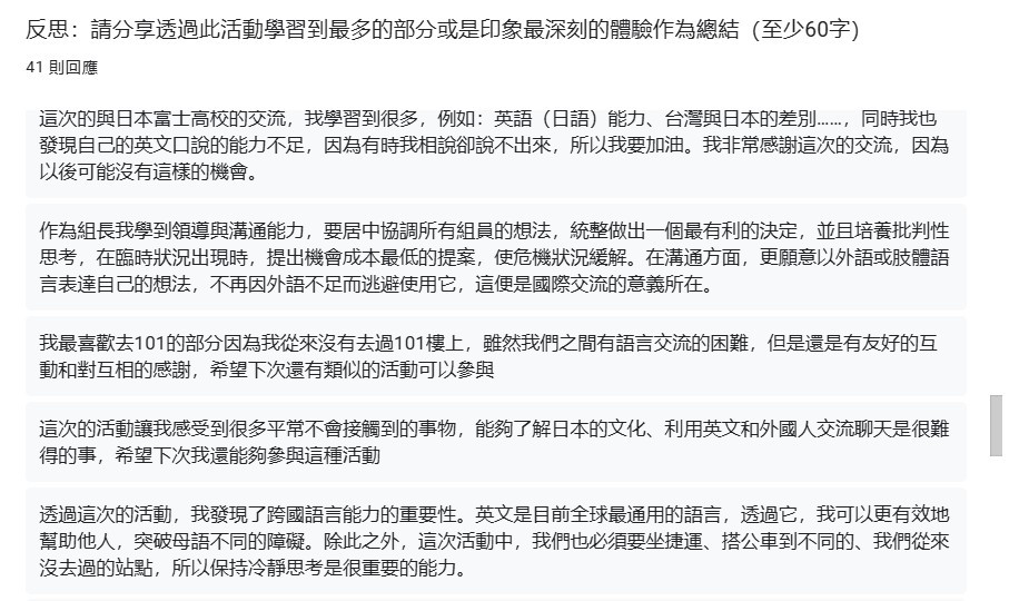
| (二)學生以及教師(教學者)於課程方案後進行省思撰寫,評估整體課程成效與建議 | ||
|











































































